yituLogo
当前的位置:首页 > 室内CAD图纸 > cad > 商业空间 > 商业零售 > 现代超市cad施工图,商业零售cad竣工图下载

图纸介绍

   空间划分:商业零售                                          图纸深度:施工图

  商业类型:零售商店                                           设计风格:现代风格

  本资料为现代超市cad施工图

  资料内容包括:全套CAD施工图,材料表,售货区平面图,售货区面布置图,一层平面图,一层天图,二层平面图,二层天图,一层隔墙定位图,一层纹图,一层独立柱及立面索引图等。内容详实,可供参考,图纸中无错漏碰缺,具有较高的参考价值。

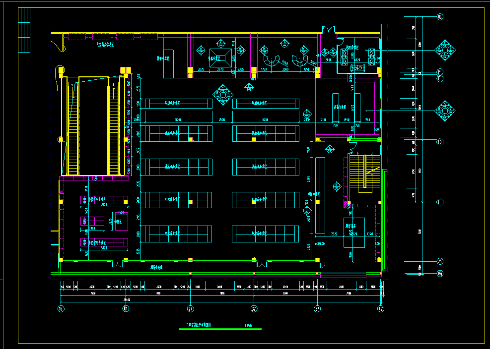
  部分图纸展示:

)9LPMJVKMB5$T_~0$_JM(S4.png

 

二层顶面布置图

 

[}K$]R9@$}{N_7N9585$Z{M.png

 

二层销售区平面布置图

 

6RBG$ZTIUC)HZ%$6J@[O`IT.png

 

一层平面布置图

 

D}MBR%9HXP_JHH05K5)IH04.png

 

立面图

 

QK8NDIDN{)((M{~%LOY{EED.png

二层面铺设平面

现代超市cad施工图,商业零售cad竣工图下载

ID:24605
软     件:sketchup 大     小:0.20MB 上 传 时 间:20200619 消 耗 积 分:30
  • 收藏 ()
  • 评论 ()
  • ⚠图纸报错

husen 普通会员

关注
  • 中式售楼处sketchup模型,销售中心skp模型下载
  • 中式售楼处su模型,销售中心草图大师模型下载
  • 中式历史文化展厅su模型,展厅草图大师模型下载
SU模型、3D模型、贴图、材质、CAD施工图素材:

su模型,su素材库,3d模型,3d模型库,3d模型下载,3d模型素材,3dmax模型免费下载,cad施工图纸,3d材质贴图,沙发SU模型,椅凳SU模型,柜类SU模型,厨卫SU模型,3D沙发模型,3D陈设饰品,3D柜类模型,3D家装空间,家装CAD图纸,CAD图库,CAD节点详图,橱柜衣柜CAD图纸,CAD施工图,居住建筑效果图,工业建筑效果图,公共建筑效果图

友情链接 热门模型 免费模型