yituLogo
当前的位置:首页 > 室内CAD图纸 > cad > 机电设备 > 建筑电气施工图 > 商场服装城电气设计系统施工图

图纸介绍

          空间划分:成套机电设备                                                                                     图纸深度 :施工图

         类型:建筑电气                                                                                                     图纸格式:DWG

资料为:商场服装城电气设计系统施工图

资料内容包括:全套施工图、电气工程设计说明、高低压及发电机关联图、高压图、高压系统图、照明系统图等。空间设置合理规范,具有较高的参考价值,可作为参考学习的模板,供设计师、师下载参考。

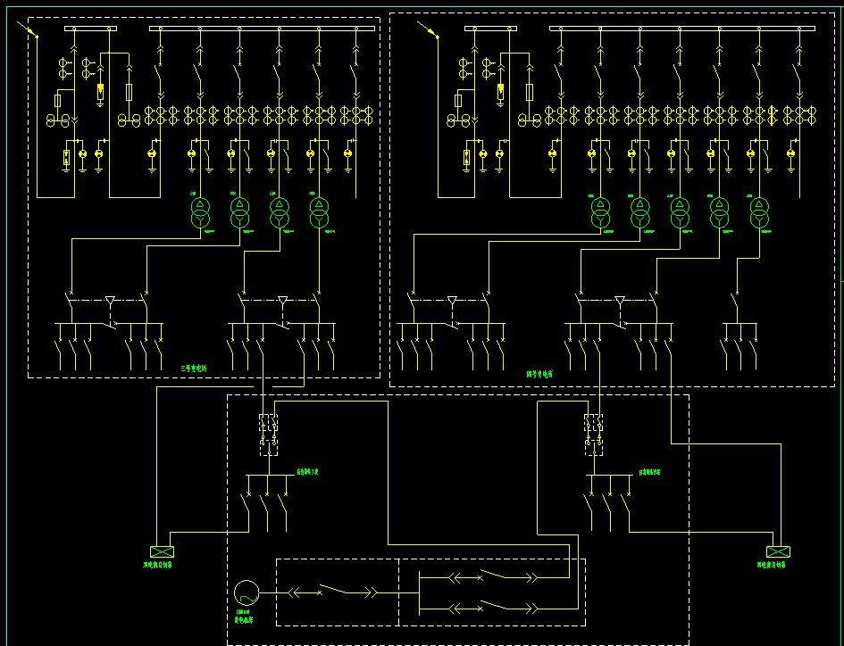
部分图纸展示如下:

高低压及发电机关联图.jpg

 

高低压及发电机关联图

 

高压图.jpg

 

高压图

 

高压系统图.jpg

 

高压系统图

 

照明系统图.jpg

 

照明系统图

 

缩略图.jpg/></p>
<p style= 

缩略图

商场服装城电气设计系统施工图

ID:94477
软     件:sketchup 大     小:1.70MB 上 传 时 间:20220801 消 耗 积 分:10
  • 收藏 ()
  • 评论 ()
  • ⚠图纸报错

qianqian 普通会员

关注
  • 户外垃圾桶
  • 户外垃圾桶
  • 户外垃圾桶
图纸使用权利说明:

会员在本站下载的原创CAD图库后,只拥有CAD图库的使用权,著作权归原作者及易图网所有。未经合法授权,会员不得以任何形式发布、传播、复制、转售该CAD图库。特别地,不得擅自以易图网名义或使用"易图"、"易图网"(本站注册商标)名称发布、复制、转售所下载的CAD图库,由此给本站造成损害的,本站将依法追究其相关法律责任。

友情链接 热门模型 免费模型